您当前的位置:首页 >> 政策法规 >> 地方法规 >> 正文

关于继续施行《北京市建设用地功能混合使用指导意见》的通知

访问量:发布时间:2026-01-08

 

 

 

京规自发〔2025〕384号 

 

 

关于继续施行《北京市建设用地功能 

混合使用指导意见》的通知 

 

各相关单位: 

  为深化落实中央城市工作会议“依靠改革开放增强城市动能,高质量开展城市更新”的会议精神,深化《北京城市总体规划(2016年—2035年)》实施,以规划引领集约节约利用土地、盘活存量建筑资源,通过政策创新拓展高质量发展空间,完善城市功能、提升空间品质,打通政策落地“最后一公里”,根据《北京市城乡规划条例》《北京市城市更新条例》等相关要求,在试行两年基础上,继续试行《北京市建设用地功能混合使用指导意见》,并同步印发《北京市建设用地功能混合使用流程指引》及《北京市建设用地功能混合使用案例指引》。 

  特此通知。 

 

  附件: 

  附件1.北京市建设用地功能混合使用指导意见 

  附件2.北京市建设用地功能混合使用流程指引 

  附件3.北京市建设用地功能混合使用案例指引 

 

 

北京市规划和自然资源委员会 

2025年12月25日 

 

 

 

 

 

▋全文如下: 

 

北京市建设用地功能混合使用指导意见 

 

  为深入实施《北京城市总体规划(2016年—2035年)》,依据《北京市城乡规划条例》《北京市城市更新条例》《国务院关于深化北京市新一轮服务业扩大开放综合试点建设国家服务业扩大开放综合示范区工作方案的批复》等相关要求,结合本市实际,制定本意见。 

 

  一、总体要求 

  (一)指导思想 

  以习近平新时代中国特色社会主义思想为指导,全面贯彻落实党的二十大精神、中央城市工作会议精神和习近平总书记对北京重要讲话精神,坚持以新时代首都发展为统领,坚持以人民为中心,完整、准确、全面贯彻新发展理念,坚定推动高质量发展的战略定力,全面深化改革,以推进城市更新为重要抓手,切实增强经济活力,完善城市功能,提高空间品质,久久为功持续深入实施北京城市总体规划。 

  (二)基本原则 

  坚持规划引领,落实北京城市总体规划战略引领和刚性管控要求,持续优化提升首都功能;坚持创新发展,强化规划实施的弹性适应能力,拓展经济社会高质量发展空间;坚持集约高效,合理引导空间资源的流动和集聚,增强城市发展活力。 

  (三)概念内涵 

  本意见所称建设用地功能混合使用(以下简称“用地功能混合”),是指在规划编制、规划实施、建筑更新阶段,通过合理引导街区功能混合、地块性质兼容和建筑用途转换,满足不同发展阶段的需求,节约集约利用空间资源。 

  (四)适用范围 

  朝阳区、海淀区、丰台区、石景山区、大兴区、顺义区、昌平区、房山区、门头沟区、平谷区、怀柔区、密云区、延庆区等13 个区和亦庄新城的建设用地功能混合使用,适用本意见。 

  首都功能核心区和北京城市副中心的建设用地功能混合使用,在严格落实党中央、国务院对控制性详细规划批复要求的基础上,参照本意见执行。 

  本意见未涉及的其他建设用地功能混合使用情形,按照本市相关规定执行。 

 

  二、规划编制阶段,加强街区层面功能混合 

  为传导总体规划管控要求,加强刚弹结合管理,控制性详细规划采取主导功能管控的方式推动街区功能混合,科学合理布局城市生产、生活、生态空间,促进产城融合、职住平衡,营造高品质的活力街区。 

  (一)主导功能分区 

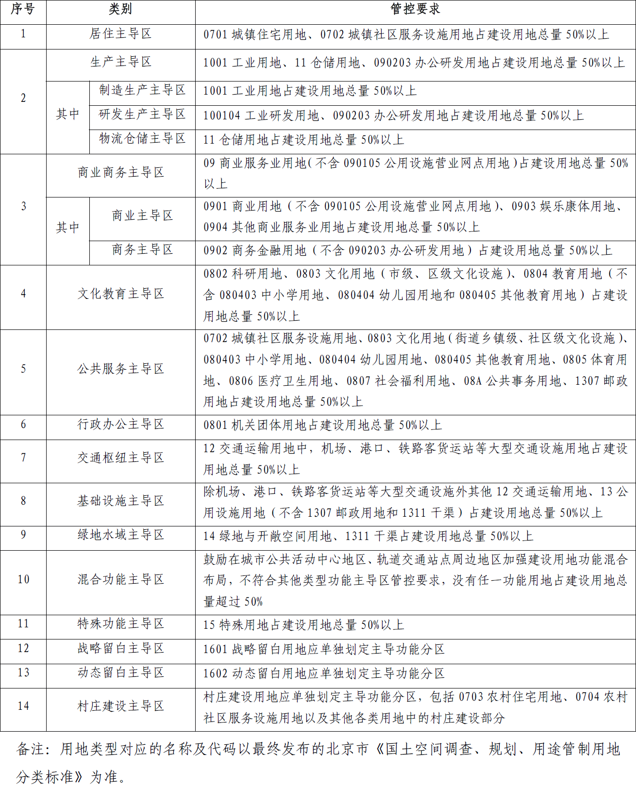
  控制性详细规划编制中应根据街区主导功能、定位要求与特色亮点,合理划定建设用地的主导功能分区,明确主导功能,提出功能混合相关要求。 

  (二)主导功能管控 

  主导功能分区中主导功能建设用地面积占比应符合主导功能管控要求,主导功能以外的各类用地统筹考虑多情景、多类型、多模式的使用需要,合理进行用地功能混合配置。 

  (三)重点地区引导 

  适应各圈层的差异化发展需求,加强城市重点功能区和政策区功能混合规划引导,充分保障首都功能和重大项目落地,优化配置用地资源,提升街区发展能级,打造品质高、风貌优的品牌街区。 

  (四)街区分类引导 

  实施率较高的存量更新类街区(实施率80%以上),重点推动非首都功能疏解、城市功能完善、环境综合整治等工作,在存量资源更新中通过适度功能混合,补充基础设施、公共服务设施和公共安全设施短板,完善城市功能。 

  实施率中度的优化完善类街区(实施率40%-80%),强化重点功能区、轨道交通站点一体化区域(含轨道微中心)等地区土地资源高效复合利用,通过功能整合提升区域综合效益和综合承载能力。 

  实施率较低的动态引导类街区(实施率40%以下),高标准统筹谋划布局合理、功能完善、职住均衡、服务优质的活力街区,实现空间资源集约高效利用。 

  (五)地块深化落实 

  规划实施应落实控制性详细规划确定的主导功能分区与功能管控等要求,加强空间资源高效配置,将主导功能和混合功能细化落实到地块,统筹安排用地功能布局。同时,加强动态监测,保障街区主导功能有效传导、其他功能合理配置。 

 

 

  三、规划实施阶段,支持地块使用性质兼容 

  在规划实施阶段,实行性质兼容正负面清单管理和比例管控,提升土地使用的灵活性和适应性,促进空间高效复合利用。项目建设应统筹好主用途与兼容用途的关系,应保持主用途的主导地位并优先实现,兼容用途应始终服务于主用途。兼容用途应互不相斥,符合安全、环境、消防等相关要求。属于保障性租赁住房项目的,按照有关规定执行。 

  (一)兼容清单管理 

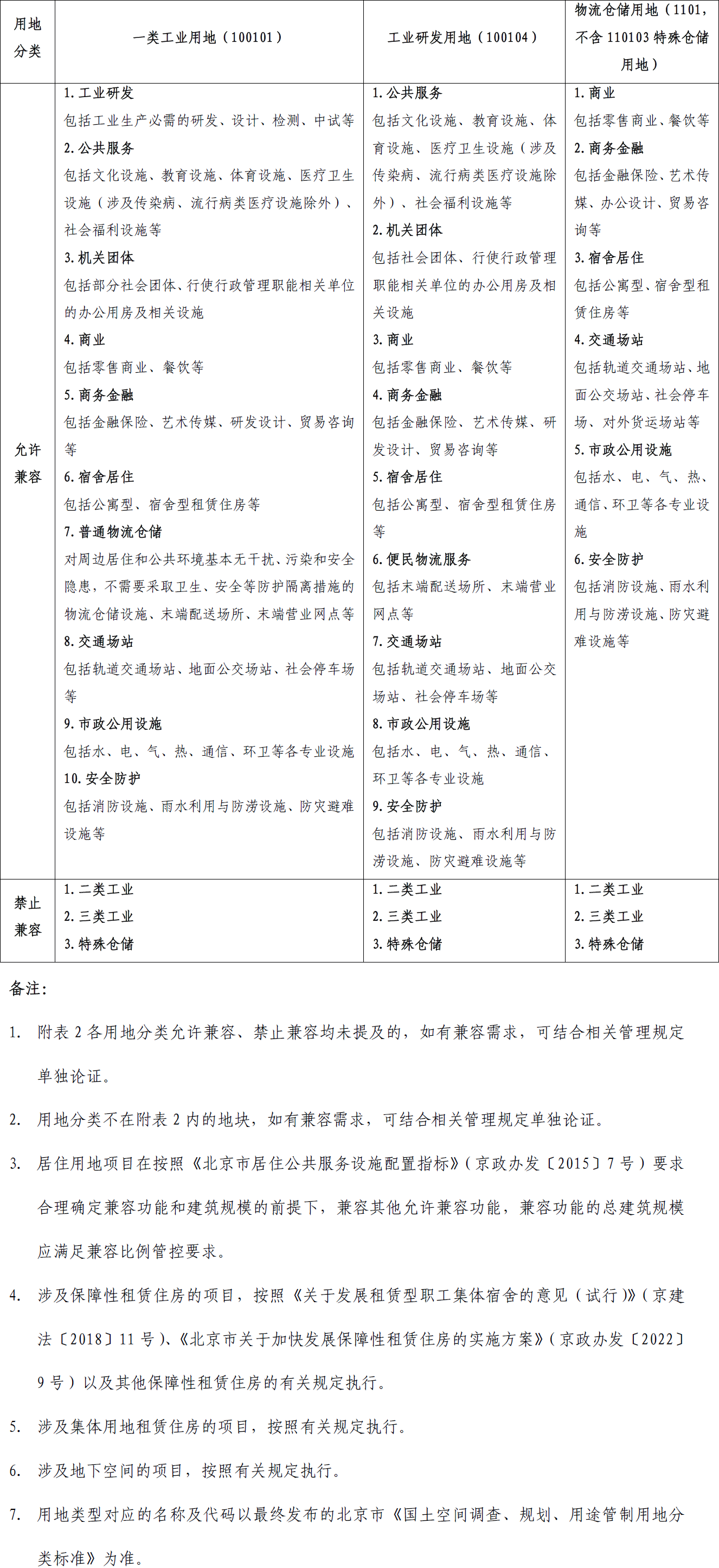
  地块性质兼容应符合正负面清单管理要求,居住用地、公共管理与公共服务用地、商业服务业用地、工矿用地和仓储用地按照允许兼容、禁止兼容功能清单的规定和要求执行。 

  (二)兼容比例管控一般要求 

  居住用地、公共管理与公共服务用地、商业服务业用地、工业研发用地和仓储用地兼容功能的总地上建筑规模不超过地上总建筑规模的15%。 

  一类工业用地兼容功能的总地上建筑规模不超过地上总建筑规模的30%,兼容工业研发以外功能的总地上建筑规模不超过地上总建筑规模的15%。 

  (三)兼容比例管控特殊要求 

  允许位于轨道交通站点一体化区域(含轨道微中心)、家园中心等范围内的地块,在符合街区主导功能以及产业、居住、三大设施等规模管控要求的前提下,对兼容用途及其比例管控要求进行综合论证后,可进行高于兼容比例管控一般要求的功能混合。 

  涉及存量国有建设用地且为单一用途产业用地的功能兼容,按照存量国有建设用地盘活利用的有关规定执行。 

  (四)兼容情景管理 

  在项目设计方案中应确定地块性质兼容的具体内容和规模。 

  按有偿方式使用土地的建设项目,按照供地条件、正负面清单和比例管控要求,细化明确兼容功能及比例,按照主用途确定土地配置方式、使用年期,结合兼容用途及其建筑规模比例综合确定地价。 

  按划拨方式使用土地的建设项目,兼容功能符合划拨用地目录的,可由实施主体统一建设后,按规定办理相关手续。轨道交通站点一体化区域(含轨道微中心)、家园中心等兼容商业等经营性功能且需同期建设的,可由区政府、北京经济技术开发区管委会委托实施主体统一建设,土地先按划拨方式供应,经营性部分按照相关规定办理土地有偿使用手续。 

  在供地条件、土地有偿使用合同或划拨决定书中,对地块的主用途以及兼容用途的具体内容和规模比例有明确规定的,从其规定。 

  (五)产权登记及转让管理 

  产权单位可对兼容用途部分依法申请办理不动产登记手续。公共管理与公共服务用地的兼容用途部分不得对外销售。工矿用地和仓储用地的主用途部分和兼容的经营性用途部分应整体持有,确需转让的应一并转让,兼容的经营性用途部分不得脱离主用途部分单独转让,避免变相开发。 

 

  四、建筑更新阶段,鼓励存量建筑用途转换 

  在存量建筑更新阶段,纳入城市更新项目库的项目,在保障安全、符合详细规划、城市更新等相关专项规划以及保障主体的合法权益的前提下,可结合政策导向、市场需求、物业权利人诉求及公共利益需要,对存量建筑进行用途转换,优化城市功能和空间布局,改善人居环境,激发城市活力,促进高质量发展。涉及转换为保障性租赁住房的,按照有关规定执行。 

  存量建筑用途转换应符合历史文化资源保护相关规定,同时应遵守其他有关规划建设和用途管制的规定,不得变相将违法建筑合法化。 

  (一)转换正面清单管理 

  存量建筑用途转换应以保障安全和公共利益优先为前提,按照存量建筑用途转换正面清单要求进行分类转换。 

  鼓励各类存量建筑转换为市政基础设施、公共服务设施、公共安全设施,探索建立相应奖励机制。 

  允许商业、商务金融和娱乐康体等商业服务业用地中的建筑用途相互转换。 

  允许文化、教育、体育、医疗卫生、托育服务、社会福利、社区综合服务、机关团体等用途相互转换,允许利用非经营性公共管理和公共服务设施补充便民服务设施。 

  允许工矿用地和仓储用地,利用存量建筑完善生产生活配套、补充公共服务设施、补齐城市功能短板、发展高精尖产业等国家和本市支持的产业。相关用途转换应满足国家和本市对产业空间的相关管控要求。 

  (二)转换规模比例管控 

  建筑用途转换优先保障本区域民生需要和产业可持续发展,合理确定用途转换比例。 

  商业、商务金融和娱乐康体等商业服务业用地中的建筑用途相互转换和商业服务业用途转换为公共服务用途的,结合城市功能需要和物业权利人意愿确定转换比例,按照不改变规划用地性质和土地用途管理。 

  文化、教育、体育、医疗卫生、托育服务、社会福利、社区综合服务、机关团体等用途的相互转换,结合居民更新需求、物业权利人意愿,并征求行业主管部门意见,综合确定转换比例,可按照不改变规划用地性质和土地用途管理。允许公共管理和公共服务设施中,不超过地上总建筑规模的10%,转换为便民服务设施,按照不改变规划用地性质和土地用途管理。 

  一类和二类工业用地上的存量建筑功能转换,转换后生产用途以外的其他用途总地上建筑规模不超过宗地地上总建筑规模的30%,且转换为工业研发以外用途的总地上建筑规模不超过宗地地上总建筑规模15%的,按照不改变规划用地性质和土地用途管理。超过以上比例要求的,应当依法办理土地用途变更手续。符合《北京市城市更新条例》第五十条情形的,遵照执行。 

  工业研发用地和仓储用地上的存量建筑功能转换,转换后主用途以外的其他用途总地上建筑规模不超过宗地地上总建筑规模15%的,按照不改变规划用地性质和土地用途管理。转换后主用途以外的其他用途总地上建筑规模占比超过15%的,应当依法办理土地用途变更手续。符合《北京市城市更新条例》第五十条情形的,遵照执行。 

  (三)用途转换管理 

  存量建筑用途转换经批准后依法办理规划建设手续。存量建筑用途转换符合正面清单和比例管控要求的,按照不改变规划用地性质和土地用途管理。不增加建筑规模的,不补缴土地价款。利用更新改造空间按照实施方案从事经营活动,未办理不动产变更登记的,不影响实施主体办理市场主体登记以及经营许可手续。符合正面清单,但超过比例管控要求的,应当依法办理土地用途变更手续,按照不同建筑用途的建筑规模比例或者功能重要性确定主用途,按照主用途确定土地配置方式、使用年期,结合兼容用途及其建筑规模比例综合确定地价。符合《北京市城市更新条例》第五十条情形的,遵照执行。 

  公共管理与公共服务用地存量建筑的用途转换部分不得对外销售。工矿用地和仓储用地存量建筑的用途转换部分不得分割转让,避免变相开发。 

 

  五、加强过程管理和实施保障 

  (一)加强统筹协调 

  市规划自然资源委要发挥好统筹协调作用,及时汇总施行过程中遇到的问题,总结推广相关经验,及时完善管理规则,指导各区因地制宜制定相关实施细则。遇有重大事项应及时向市委、市政府请示报告,如涉及重大决策事项应当提请首都规划建设委员会审议。 

  (二)强化部门联动 

  发展改革、经济和信息化、住房城乡建设、市场监管、税务、卫生健康、生态环境、文化和旅游、公安、消防等部门依据职责,从建设管理、投资收益等方面,为加强用地功能混合实施管理提供支撑和保障,同时加强安全监管。其他相关行业主管部门应依据本部门职责,加强政策创新和典型案例引领。 

  (三)压实属地责任 

  各区人民政府、北京经济技术开发区管委会应组织建立本地区用地功能混合管控机制和决策咨询机制,广泛听取街道办事处、乡镇政府、社区居委会和居民意见,集成市区两级土地、规划、财政、金融等政策工具,因地制宜制定适合本地区的工作细则,探索用地功能混合在不同应用阶段的实施路径,摸清存量情况,制定实施计划,推进手续办理。各区要加强项目前期审核、中期监督、后期评估、全程监管的全生命周期管理,促进土地资源集约高效利用。 

 

  附表1 

建设用地主导功能管控清单 

 

 


       

  附表2-1 

居住用地兼容正负面清单 

 

 

 

  附表2-2 

公共管理与公共服务用地兼容正负面清单 

 

 

 

  附表2-3 

商业服务业用地兼容正负面清单 

 

 

 

  附表2-4 

工矿用地和仓储用地兼容正负面清单 

 

 

 

  附表3 

存量建筑用途转换正面清单 

 

 

 

 

 

 

 

▋文件下载: 

附件1.北京市建设用地功能混合使用指导意见 

附件2.北京市建设用地功能混合使用流程指引 

附件3.北京市建设用地功能混合使用案例指引